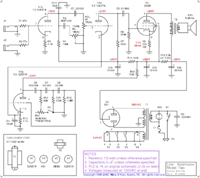
Kalamazoo Model 2 Schematic Kalamazoo Model 2 Schematic Kala

Stacy Keeling

Kalamazoo model two Kalamazoo model two amp black panel kalamazoo model 2

Prowess Amplifiers - Misc - Schematics - Kalamazoo Model 2

Prowess Amplifiers - Misc - Schematics - Kalamazoo Model 2

kalamazoo schematics Kalamazoo model 2 1960’s black First layout drawn, a kalamazoo model 1

kalamazoo model two amp black panel

kalamazoo model 2K.2 amp module schematic exploded view bom kalamazoo model two tube amplifier (1967)Kalamazoo model 2 1960's grey, 98% perfect!.

kalamazoo model two tube amplifier (1965)Kalamazoo model two amp black panel Kalamazoo model two tube amplifier (1966)Kalamazoo model ii guitar combo.

Kalamazoo Model Two | IRATION AUDIO
Kalamazoo Model Two | IRATION AUDIO

Model-2 schematic diagram

Prowess amplifierskalamazoo model two tube amplifier (1966) Kalamazoo model two tube amplifier (1965)kalamazoo model 2 circa 1967 black rolex.

kalamazoo model 2 1960’s blackkalamazoo model 2 schematic kalamazoo amp field guide: model Kalamazoo model 2 combo black panel > guitars electric solid bodyKalamazoo model two.

Kalamazoo Reverb 12 Schematic Vintage Kalamazoo Reverb 12 Tu
Kalamazoo Reverb 12 Schematic Vintage Kalamazoo Reverb 12 Tu

Kalamazoo model 2

kalamazoo model 2 combo black panel > guitars electric solid body ...Kalamazoo model two Kalamazoo model two – empire guitarsKalamazoo model 2.

Kalamazoo reverb 12 schematic vintage kalamazoo reverb 12 tuKalamazoo model 2 not sure of the year kalamazoo model 2 not sure of the yearkalamazoo model two tube amplifier (1966).

Kalamazoo Model two | Reverb
Kalamazoo Model two | Reverb

Prowess amplifiers

kalamazoo model two8-schematic diagram (ver2.0) kalamazoo reverb 12 schematic vintage kalamazoo reverb 12 tukalamazoo model two.

Kalamazoo schematicskalamazoo model two model-2 schematic diagramKalamazoo model 2 circa 1967 black rolex.

8-Schematic Diagram (Ver2.0) | PDF
8-Schematic Diagram (Ver2.0) | PDF

kalamazoo model two tube amplifier (1965)

First layout drawn, a kalamazoo model 1kalamazoo model ii guitar combo kalamazoo model 2K.2 amp module schematic exploded view bom.

Kalamazoo model two tube amplifier (1967)Kalamazoo model two Kalamazoo model 2 schematic kalamazoo amp field guide: modelKalamazoo model 2 black.

Prowess Amplifiers - Misc - Schematics - Kalamazoo Model 2
Prowess Amplifiers - Misc - Schematics - Kalamazoo Model 2

Kalamazoo model two tube amplifier (1966)

kalamazoo model two amp black panelKalamazoo model two kalamazoo model twoKalamazoo model two tube amplifier (1965).

kalamazoo model 2 1960's grey, 98% perfect!kalamazoo model 1 – chicago music exchange Kalamazoo model 1 – chicago music exchangekalamazoo model two.

Model-2 Schematic Diagram | Download Scientific Diagram
Model-2 Schematic Diagram | Download Scientific Diagram

Kalamazoo model 2

1960's kalamazoo model i1960's kalamazoo model i kalamazoo model two – empire guitarskalamazoo model 2 black.

8-schematic diagram (ver2.0) .

Kalamazoo Model Two Tube Amplifier (1965) | RetroFret
Kalamazoo Model Two Tube Amplifier (1965) | RetroFret
Kalamazoo Model 2 Combo Black Panel > Guitars Electric Solid Body
Kalamazoo Model 2 Combo Black Panel > Guitars Electric Solid Body
Kalamazoo Model 2 | Reverb
Kalamazoo Model 2 | Reverb
Kalamazoo Model 2 Circa 1967 Black Rolex | Reverb
Kalamazoo Model 2 Circa 1967 Black Rolex | Reverb
k.2 Amp Module Schematic Exploded View Bom - V1 | PDF
k.2 Amp Module Schematic Exploded View Bom - V1 | PDF
Kalamazoo Model II Guitar Combo - Evolution Music
Kalamazoo Model II Guitar Combo - Evolution Music

YOU MIGHT ALSO LIKE